주 메뉴 바로가기
본문 바로가기
회사소개
대표이사 인사말
삼진 스토리
연혁
인증 현황
찾아오시는 길
제품안내
제품 소개
협력사 소개
곤약 활용방법
생산관리
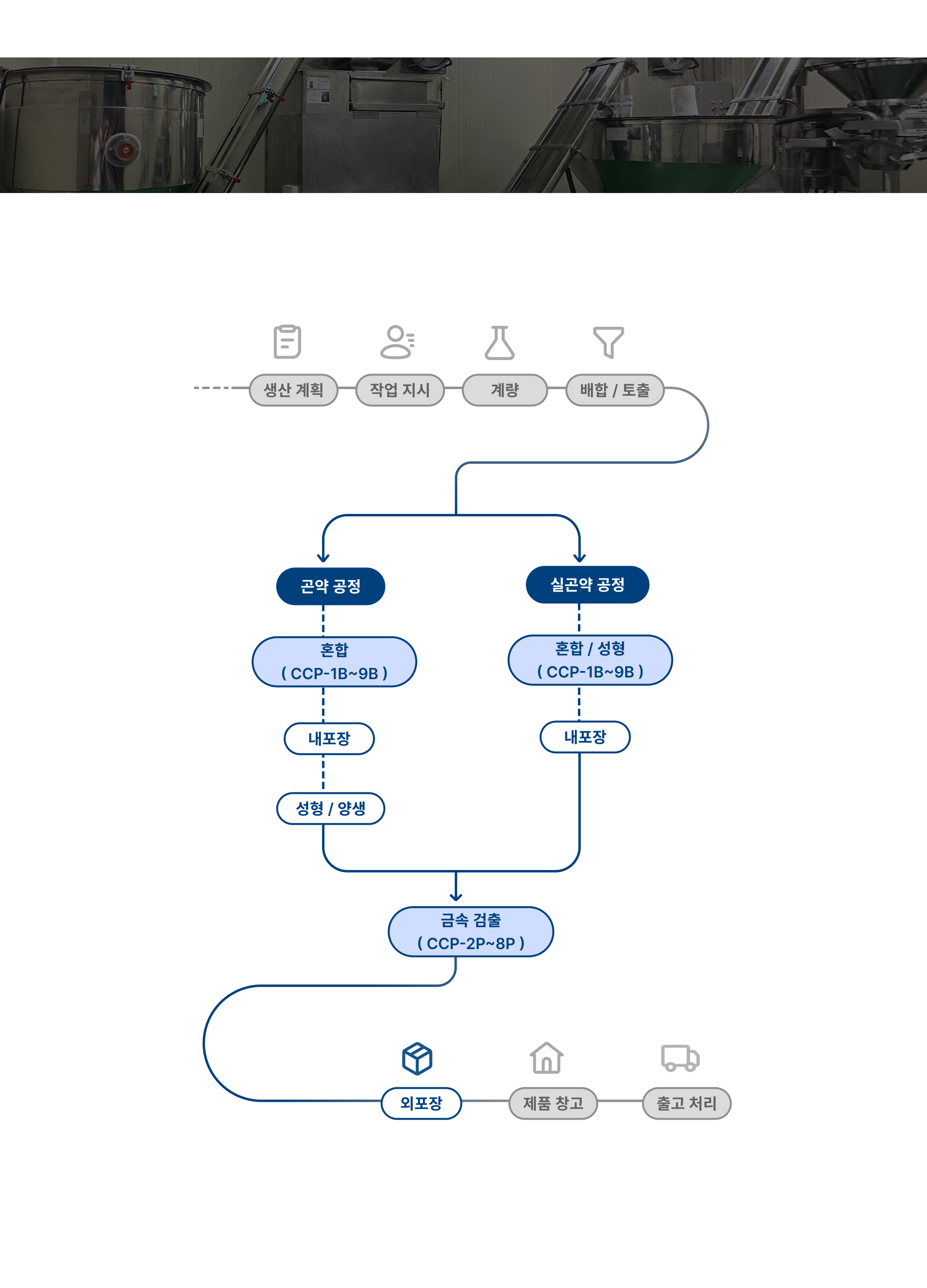
공정 흐름도
설비 현황
고객센터
회사소개
대표이사 인사말
삼진 스토리
연혁
인증 현황
찾아오시는 길
제품안내
제품 소개
협력사 소개
곤약 활용방법
생산관리
공정 흐름도
설비 현황
고객센터
공정 흐름도
공정 흐름도
설비 현황
공정 흐름도
원료의 원산지부터 생산 과정까지의 모든 단계를 투명하게 관리함으로
엄격한 품질 기준을 준수하여 항상 신선하고 안전한 식품을 만들도록 최선을 다합니다.